Portlet Types

DivePort offers several types of portlets that you can use to present and organize data, customize the page and portal appearance, and enable data analysis. Depending on their purpose, portlet types are grouped into one of five categories:

  • Dashboard design—Portlets interact with the DiveLine server to securely access and display data.

  • Data presentation—Portlets display organizational and formatting content specific to a DivePort portal and portlet instances.

  • Documents and Input—Portlets incorporate web-based resources into the portal. Content is visible to all users and is controlled by DivePort access settings.

  • Measure Factory—Portlets interact with Measure Factory data.

  • Navigation—Portlets that help you navigate the DivePort portal.

IMPORTANT: The availability and appearance of portlet types depends on your DivePort licenses and software version.

Dashboard Design Portlets

Portlet Type Purpose
Background

Adds simple graphical elements and text to the portal page. You can use background portlets to label and organize portal pages.

ClosedExample

Example showing four background portlets.

For more information, see:

HTML

Displays HTML-formatted data on the portal page. You can use the HTML portlet to display complex content and incorporate DivePort variables.

For more information, see:

Image

Displays images on the portal page. You can upload an image file from a local server, use an image file already on the server, or point to the URL of an image on the web. You can also add tooltip text to a portal using the hotspots feature.

For more information, see:

Link

Displays customizable links to other pages within the portal or on the web. Link portlets provide another means of navigation within the portal.

For more information, see:

Logon

Customizes the DivePort logon page with images, graphics, text, and links. You can create a welcome page that matches the look and feel of your organization, or create a separate logon page for guest users.

ClosedExample

logon portlet

For more information, see:

Mockup

Shows potential elements of a portal page without requiring data. You can use the mockup portlet in conjunction with the background portlet to test and review page designs.

For more information, see:

Slide Show

Displays a slide-based presentation.

For more information, see:

Web Page

Displays other web pages within the portal page. The web portal lets you embed external content within a portal page.

For more information, see:

Data Porlets

Portlet Type Purpose
Chart

Creates charts from cBases, cPlans, markers, and Spectre Dive files directly to DivePort pages without having to create them in ProDiver first.

ClosedExample

Chart portlet.

NOTE: Chart portlets are available in the Diver Platform only.

For more information, see:

DiveBook

Loads a DiveBook from the DiveLine server and displays its areas and topics on the portal page. The DiveBook portlet shares access to a large range of markers and DivePlans in an organized manner.

ClosedExample

Example of a DiveBook portlet.

For more information, see:

Indicator

Provides a visual indication, such as color or graphic, of where a data value falls in a range.

For more information, see:

Map

Displays geographical-based data over a map layer. Use map portlets to analyze data based on geography.

ClosedExample

Example of a point map showing the location of coffee shops.

For more information, see:

Marker

Presents tabular, graph, or map data from a specified Diver marker, DiveBook topic, or Spectre Dive file.

ClosedExample

Example of a marker portlet.

For more information, see:

Measures

Formats a basic marker, Spectre Dive file or cBase data and presents them as numeric or alphanumeric text with or without indicators.

ClosedExample

Example of a measures portlet showing text and indicators.

For more information, see:

QuickView

Enables you to filter data displayed on the portal page. You can use QuickView portlets to group QuickViews to organize the portal.

ClosedExample

Example of a QuickView portlet.

For more information, see:

Documents and Input Portlets

Portlet Type Purpose
Form

Provides a blank form that users can populate to update input tables or document libraries; facilitates row maintenance validation.

ClosedExample

Form portlet.

NOTE: The form portlet requires a separate license.

For more information, see:

Lookup Manager

Provides a means to display and edit the lookup tables that are stored on the DiveLine server.

NOTE: The lookup manager portlet requires a separate license.

For more information, see:

Table Editor

Provides a means to display and edit an input table or a document library.

ClosedExample

Example of a table editor portlet.

NOTE: The table editor portlet requires a separate license.

For more information, see:

Document Manager

Organizes and controls documents that can be accessed from the portal.

ClosedExample

Sample document manager portlet.

For more information, see:

Document Viewer

Embeds a document in a DivePort page.

NOTE: The document viewer portlet requires a separate license.

For more information, see:

Measure Factory Portlets

Portlet Type Purpose
Analysis

Uses cPlans with Measure Factory measures to present analysis data.

ClosedExample

An example of an analysis portlet.

NOTE: The analysis portlet requires a Measures Factory license.

For more information, see:

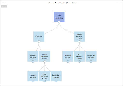
Factory Explore

Displays information about rules that are used to define a Measure Factory measure.

ClosedExample

An example of a factory explorer portlet showing the compositon of an acute admission rule.

For more information, see:

Matrix

Uses cPlans with Measure Factory measures to create tabular views that display measures as rows.

ClosedExample

Example of a matrix portlet.

NOTE: The matrix portlet requires a Measures Factory license.

For more information, see:

Stamp

Used to reproduce a predefined collection of portlets with a specified measure value.

ClosedExample

Sample Stamp Portlet

For more information, see:

Navigation Portlets

Portlet Type Purpose
Menu

On the simplified interface, displays a menu of linked pages with a mobile-style interface consisting of large buttons with associated icons and label text. You can use the menu portlet to simplify access to the major areas of your portal by linking them from a central page.

For more information, see:

Site Map

Displays a hierarchical map of all accessible pages of a given environment. You can use the site map to access any page from anywhere in the portal.

For more information, see:

Table of Contents

Provides links to the child pages of a designated page within the portal. You can use the table of contents portal to tailor access to a selected set of pages.

ClosedExample

Example of a table of contents portlet.

For more information, see:

See also: